Рост мирового спроса на качественное, но дешевое оборудование порождает возникновение компаний, выпускающих аналоги известных микросхем под своим брендом, но с меньшей стоимостью. Одной из таких компаний является корейская TAEJIN Technology Co.
Компания TAEJIN Technology была основана в 2000 году и занимается разработкой микросхем управления питанием (регуляторы напряжения, конверторы, операционные усилители и компараторы, интерфейсы и т.д.). Компания не имеет своего производства и пользуется услугами аутсорсеров (Nuvoton, Dongbu HiTek), однако это не помешало ей заработать репутацию надежного производителя и стать одним из поставщиков китайского отделения Arrow Electronics. Клиентами компании TAEJIN являются такие известные марки, как LG, Hyndai, Oki, Panasonic, Sanyo, Samsung. Цикл производства продукции TAEJIN Technology отображен на рисунке 1.

Рис.1 Цикл производства продуктов TAEJIN Technology
С момента открытия компании, ее статус на корейской и мировой арене претерпел множество изменений. Развитие компании по годам можно проследить по таблице 1, где представлены основные события, позволившие TAEJIN Technology выйти на мировую арену.
Таблица 1. История развития компании TAEJIN Technology
| Дата | Событие |
| 2000 г. май | Основание компании TAEJIN Technology основала и начало производства ИС регуляторов напряжения |
| 2002 г. август | Открытие офиса продаж в Шэньчжэне, Китай |
| 2002 г. декабрь | Сертификация компании по стандарту менеджмента качества ISO 9001 |
| 2003 г. сентябрь | Получение статуса «Корейская венчурная компания» |
| 2006 г. сентябрь | Открытие офиса продаж в Шанхае, Китай. Получение статуса «Специализированная компания компонентов и материалов» |
| 2006 г. ноябрь | Получение награды «5 миллионов долларов на экспорт» |
| 2007 г. ноябрь | Сертификация по ISO14001 Открытие офиса продаж в Осаке, Япония |
| 2009 г. май | Заявка на международный патент РСТ (PCT / KR2009 / 2454) |
| 2009 г. октябрь | Зарегистрировано два патента ULDO IC регулятор напряжения в США. |
| 2010 г. июнь | Получение статуса «Корейская технологическая инновационная компания» |
| 2010 г. ноябрь | Награда «10 миллионов долларов на экспорт» Зарегистрирован патент ULDO IC регулятор напряжения в Японии |
| 2010 г. декабрь | Зарегистрировано два патента IC регулятор напряжения ULDO в Китае |
| 2012 г. январь | Переезд офиса продаж из Осаке в Токио |
| 2013 г. июль | Обновлен офис продаж в Токио |
| 2014 г. январь | Зарегистрированы патенты на территории Кореи (27 наименований), Зарегистрированы международные патенты (7 наименований), прикладные международные патенты (5 наименований) |
| 2014 г. март | Разработана микросхема TJ2132 |
| 2015 г. март | Разработана микросхема TJ2242 |
| 2015 г. июнь | Разработан высоковольтный (Vin 60V) DC-DC преобразователь для автомобильной промышленности. |
| 2016 г. март | Разработан индивидуальный многоканальный ULDO Power Control с независимым управлением |
| 2017 г. июль | Стандартизация по «AEC-Q100» |
Развитие отдела разработок в TAEJIN Technology позволило компании получить ряд патентов не только на родине в Корее, но и на мировой арене (рисунок 2).

Рис.2. Международные патенты компании TAEJIN Technology
Еще одним важным аспектом деятельности компании TAEJIN Technology является то, что именно они создали торговую марку «HTC Korea». HTC Korea широко известна своими высококачественными продуктами на азиатском рынке и ориентирована на три основных сектора: оборудование для связи, потребительский сектор и персональные и промышленные компьютеры HTC Korea продвигает свои продукты в сотрудничестве с мировыми партнерами по продажам в Китае, Японии, Гонконге, Сингапуре, Тайване и Индии. HTC Korea действует в соответствии с политикой качества, которая подтверждена стандартом ISO 9001. Все продукты HTC производятся в соответствии с системой, сертифицированной ISO14001, и соответствуют директивам RoHS.
Продукция компании TAEJIN Technology
Компания TAEJIN Technology охватывает множество видов деятельности, и ее продукция может применяться и применяется в области компьютерной техники, связи, построении систем автомобильной периферии и т.д. (рисунок 3)

Рис.3. Сферы использования продукции TAEJIN Technology
Основная продукция компании – это линейные и импульсные стабилизаторы разных типов (рисунки 4, 5).

Рис.4. Линейные стабилизаторы TAEJIN Technology

Рис.5. Импульсные стабилизаторы TAEJIN Technology
Продукция, применяемая для построения автомобильных систем, соответствует стандарту AEC-Q100 (рисунок 6). AEC-Q100 является наиболее распространенной группой стандартов, применимых к компонентам автомобильной электроники. Эти стандарты разработаны одноименной организацией Automotive Electronic Committee (AEC).

Рис.6. Продукция TAEJIN Technology, соответствующая AEC-Q100
AEC-Q100 уделяет внимание таким параметрам как диапазон рабочих температур, защита от статических разрядов, способность к пайке, способность к сохранению информации (для памяти), надежность и другие.
Аттестация по AEC-Q100 является добровольной. Кроме того, при создании автомобильной электроники применение компонентов, аттестованных по AEC-Q100, не является обязательным. Соответствие AEC-Q100 говорит о высокой надежности компонента.
Помимо стабилизаторов, компания занимается выпуском операционных усилителей, компараторов, конвекторов, интерфейсов и даже таймеров. Основной перечень продукции компании приведен в таблицах 2-11. Более полный перечень продукции доступен на сайте компании и в соответствующих каталогах.
Таблицы 2-11. Продукция компании TAEJIN Technology
Несинхронный DC/DC преобразователь (понижающий импульсный преобразователь) |
||||||
|---|---|---|---|---|---|---|
| Наименование | VOUT, В | VFB, В | VIN_MAX, В | IOUT_MAX, А | FSW, КГц | Форм-фактор |
LM96LK |
Регулируется |
1.230 |
100 |
0.2 |
150 |
SOP-8PP |
LM2575 |
ADJ / 3.3 / 5.0 / 12 |
1.230 |
40 |
1.0 |
52 |
SOP-8PP / TO-263-5L / TO-220-5L |
LM2576 |
ADJ / 3.3 / 5.0 / 12 / 15 |
1.230 |
40 |
3.0 |
52 |
SOP TO-220 -8PP / TO -5L / TO -263 -220V -5L / -5L |
LM2576HV |
ADJ / 3.3 / 5.0 / 12 / 15 |
1.230 |
60 |
3.0 |
52 |
SOP TO-220 -8PP / TO -5L / TO -263 -220V -5L / -5L |
LM2596 |
ADJ / 3.3 / 5.0 / 12 / 15 |
1.230 |
40 |
3.0 |
150 |
SOP TO-220 -8PP / TO -5L / TO -263 -220V -5L / -5L |
LM2596A |
ADJ /3.3/5.0 /12/15 |
1.230 |
40 |
3.0 |
150 |
SOP TO-220 -8PP / TO -5L / TO -263 -220V -5L / -5L |
LM2596HV |
ADJ/3.3/5.0 /12/15 |
1.230 |
60 |
3.0 |
150 |
SOP TO-220 -8PP / TO -5L / TO -263 -220V -5L / -5L |
LM4576 |
ADJ/3.3/5.0/12/15 |
1.230 |
40 |
3.0 |
300 |
SOP TO-220 -8PP / TO -5L / TO -263 -220V -5L / -5L |
TJ1583 |
ADJ / 3.3 / 5.0 /12 |
1.222 |
20 |
3.0 |
385 |
SOP-8PP |
LM1501A |
ADJ / 3.3 / 5.0 /12 |
1.215 |
40 |
5.0 |
150 |
TO-263-5L / TO-220-5L |
LM1501B |
ADJ / 3.3 / 5.0 /12 |
1.215 |
40 |
5.0 |
300 |
TO-263-5L/TO-220-5L |
TJ1501A |
ADJ / 3.3 / 5.0 /12 |
1.230 |
40 |
5.0 |
150 |
TO-263-5L/TO-220-5L |
TJ1501B |
ADJ / 3.3 / 5.0 /12 |
1.230 |
40 |
5.0 |
300 |
TO-263-5L /TO-220-5 |
Синхронные DC/DC преобразователи (понижающий импульсный преобразователь) |
||||||||
|---|---|---|---|---|---|---|---|---|
| Наименование | VOUT, В | VFB, В | VIN_MAX, В | IOUT_MAX, А | FSW, КГц | RDS,ON,HIGH , мОм | RDS,ON,LOW , мОм | Форм-фактор |
TJ2161 |
ADJ |
0.6 |
6.0 |
2.0 |
1500 |
100 |
85 |
TSOT-23-8L / SOP-8PP |
TJ54336 |
ADJ |
0.925 |
23 |
3.0 |
340 |
100 |
85 |
SOP-8PP |
TJ54337 |
ADJ |
0.925 |
23 |
3.0 |
550 |
100 |
85 |
SOP-8PP |
TJ54337H |
ADJ |
0.925 |
40 |
3.0 |
550 |
100 |
85 |
SOP-8PP |
TJ8020 |
ADJ |
0.6 |
5.5 |
Канал 1: 1 |
Канал 1: 1500 |
Канал 1: 280 |
Канал 1: 250 |
DFN3x4-12 |
TJ2122 |
ADJ |
0.6 |
5.5 |
Канал 1: 2 |
Канал 1: 1500 |
Канал 1: 120 |
Канал 1: 80 |
TSSOP-16PP |
TJ65261 |
ADJ |
0.925 |
23 |
Канал 3: 3 |
Канал 3: 550 |
Канал 3: 110 |
Канал 3: 90 |
QFN5x5-32 |
Повышающий DC/DC преобразователь (повышающий импульсный преобразователь напряжения) |
||||||||
|---|---|---|---|---|---|---|---|---|
| Наименование | VOUT, В | VFB, В | VIN_MAX, В | IOUT_MAX, мА | FSW, КГц | Форм-фактор | ||
LM1937 |
2.5…10 |
0.32 |
36 |
0.1-выключенное состояние, 1900-рабочее |
1200 |
SOT-23-5L |
||
LM1938 |
2.5…10 |
0.65 |
36 |
0.1-выключенное состояние, 2100-рабочее |
1300 |
SOT-23-6L |
||
LM5171 |
2.7…30 |
1.5 |
40 |
0.1-выключенное состояние, 2100-рабочее |
280 |
SOP-8 |
||
Операционные усилители и компараторы |
|||||||||||||
|---|---|---|---|---|---|---|---|---|---|---|---|---|---|
| Наименование | Количество каналов | Vсс, В | VIO MAX , мВ | VI(DEF), В | VIN , В | Форм-фактор | |||||||
LM358 |
2 |
45 |
7 |
45 |
-0.3…45 |
DIP-8 |
|||||||
TJ358 |
2 |
45 |
7 |
45 |
-0.3…45 |
SOP-8 / TSSOP-8 |
|||||||
LM2904 |
2 |
45 |
7 |
±45 |
-0.3…45 |
SOP-8 |
|||||||
LM4558 |
2 |
±22 |
5 |
±30 |
±15 |
SOP-8 |
|||||||
TJ4558 |
2 |
±22 |
5 |
±30 |
±15 |
SOP-8 |
|||||||
TJ324 |
4 |
40 |
7 |
40 |
-0.3…45 |
SOP-14 |
|||||||
LM2902 |
4 |
40 |
7 |
40 |
-0.3…45 |
SOP-14 |
|||||||
TJ393 |
2 |
±18 или 36 |
2 |
36 |
-0.3…36 |
SOP-8 |
|||||||
TJ339 |
2 |
±18 или 36 |
2 |
36 |
-0.3…36 |
SOP-14 |
|||||||
OCP (Over Current Protection) |
||||||||
|---|---|---|---|---|---|---|---|---|
| Наименование | Ко-во каналов | Enable control | VIN, В | ICC, мА | ICON MAX , А | ILIMIT , А | IDS,ON , А | Форм-фактор |
TJ2242 |
1 |
High |
2.8..5.5 |
130 |
1.5 |
ADJ (0.2…2.25) |
100 |
SOT-23-6L |
TJ2242A |
1 |
High |
2.8..5.5 |
90 |
1.5 |
ADJ (0.2…2.25) |
100 |
SOT-23-6L |
TJ82034 |
1 |
High |
2.8..5.5 |
80 |
1.5 |
2.5 |
70 |
SOP-8 |
CMOS ULDO (Ultra Low Drop Out) преобразователи напряжения |
||||||||
|---|---|---|---|---|---|---|---|---|
| Наименование | VOUT, В | VREF, В | VIN_MIN, В | VIN_MAX, В | IOUT MAX, А | VDROP TYPE, В | IQ TYP, А | Форм-фактор |
TJ9198 |
0.8…3.6 |
Fixed |
2.2 |
5.5 |
0.3 |
0.2 (@ILOAD=0.3А)) |
0.035 |
DFN1x1-4 / SC-70-5L / |
TJ4303 |
ADJ |
0.6 |
2.5 |
6.0 |
0.3 |
0.2 (@ILOAD=0.3А)) |
0.10 |
SOT-23-5L |
LM1108 |
1.5…5.0 |
Fixed |
2.5 |
6.5 |
0.3 |
0.6…1.3 (@ILOAD=0.3А)) |
0.015 |
SOT-23-3L / SOT-89-3L |
LM8805 |
ADJ/1.5…6.0 |
1.27 |
2.5 |
6.5 |
0.6 |
0.6…1.3 (@ILOAD=0.6А)) |
0.050 |
SOT-23-5L |
LM2C1117 |
1.0…3.6 |
Fixed |
2.5 |
5.5 |
CH1:0.6 |
0.24 (@ILOAD=0.6А)) |
0.14 |
SOP-8PP |
TJ5641 |
1.0…3.3 |
Fixed |
2.5 |
5.5 |
CH1:0.6 |
0.24 (@ILOAD=0.6А)) |
0.14 |
SOP-8PP |
TJ1119C/F |
1.0/1.2/1.5/1.8/2.5/2.8/3.3 |
Fixed |
2.5 |
5.5 |
1.0 |
0.40 (@ILOAD=1.0А)) |
0.13 |
SOT-223-3L / TO-252-3L |
TJ1801 |
ADJ |
0.6 |
1.6 |
5.5 |
1.0 |
0.25…0.6 (@ILOAD=1.0А)) |
0.15 |
SOP-8PP |
TJ4310 |
ADJ |
0.6 |
2.5 |
5.5 |
1.0 |
0.35 (@ILOAD=1.0А)) |
0.15 |
SOP SOT--89 8 / SOP -5L / DFN2x3 -8PP / -8 |
TJ2132 |
ADJ |
0.6 |
1.1 |
3.6 |
2.0 |
0.25 (@ILOAD=2.0А)) |
0.10 |
SOP-8PP / DFN3x3-8 |
TJ4320 |
ADJ |
0.6 |
2.5 |
5.5 |
2.0 |
0.40 (@ILOAD=2.0А)) |
0.20 |
SOP-8PP / TO-252-5L |
TJ4330 |
ADJ |
0.6 |
2.5 |
5.5 |
3.0 |
0.40 (@ILOAD=3.0А)) |
0.20 |
SOP-8PP / TO-252-5L |
VLDO (Very Low Drop Out) преобразователи напряжения |
||||||||
|---|---|---|---|---|---|---|---|---|
| Наименование | VOUT, В | VREF, В | VIN_MIN, В | VIN_MAX, В | IOUT MAX, А | VDROP TYPE, В | IQ TYP, А | Форм-фактор |
TJ75xxA |
3.3/5.5 |
Fixed |
2.7 |
30 |
0.1 |
0.60 (@ILOAD=50мА)) |
0.001 |
SOT-89-3L / SOT-23-5L |
TJ5205 |
ADJ /2.0…8.5 |
1.242 |
2.5 |
16 |
0.15 |
0.165 (@ILOAD=0.15А)) |
0.12 |
SOT-23-5L / SOP-8 / SOP-8PP |
TJ62FPxx |
2.8/3.0/3.3 |
Fixed |
2.5 |
10 |
0.25 |
0.40 (@ILOAD=0.16А ) |
0.001 |
SOT-23-3L / SOT-89-3L |
TJ75xx |
3.3/5.0 |
Fixed |
2.7 |
20 |
0.25 |
0.40 (@ILOAD=0.16А ) |
0.001 |
SOT-89-3L / TO-92 |
LM3710x |
ADJ /2.5/5.0 |
1.24 |
2.25 |
16 |
1.0 |
0.47 (@ILOAD=1.0А ) |
0.7 |
SOP-8 / TO-252-5L / SOT-223-3L |
LM37102C |
ADJ |
1.24 |
2.5 |
16 |
1.0 |
0.50 (@ILOAD=1.0А ) |
3.8 |
SOP-8 / SOP-8PP |
LM3910x |
ADJ /3.3/5.0 |
1.24 |
2.25 |
16 |
1.0 |
0.41 (@ILOAD=1.0А ) |
0.7 |
SOT-223-3L/SOP-8/TO-252 |
LM2915x |
ADJ /1.8/2.5/3.3/5.0/12 |
1.24 |
2.25 |
26 |
1.5 |
0.35 (@ILOAD=1.5А ) |
8 |
TO-252 / TO-263 / TO-220 |
LM3930x |
ADJ /1.8/2.5/3.3/5.0 |
1.25 |
2.25 |
16 |
3.0 |
0.40 (@ILOAD=3.0A)) |
10 |
TO-263 |
LM39502 |
ADJ |
1.25 |
2.25 |
16 |
5.0 |
0.40 (@ILOAD=5.0A)) |
15 |
TO-263-5L |
LDO (Low Drop Out) регуляторы напряжения |
||||||||
|---|---|---|---|---|---|---|---|---|
| Наименование | VOUT, В | Погрешность,% | VIN_MIN, В | VIN_MAX, В | IOUT MAX, А | VDROP TYPE, В | IQ TYP, А | Форм-фактор |
LM2950/1 |
3.3/5.0 |
Fixed |
4.3 |
30 |
0.1 |
0.38 (@ILOAD=0.1A)) |
0.075 |
TO-92 / SOP-8 |
TJ2950 |
3.3/5.0 |
Fixed |
4.3 |
30 |
0.1 |
0.38 (@ILOAD=0.1A)) |
0.075 |
TO-92 / SC-70-5L |
LM2954 |
ADJ /1.2/ 5.0 |
|
6.0 |
30 |
0.25 |
0.47 (@ILOAD=0.25A)) |
0.090 |
TO-92 / TO-220-3L / |
TJ1117GSF |
ADJ /1.2/ 1.5 / 1.8 / |
1.23 |
2.7 |
20 |
0.3 |
1.3 (@ILOAD=0.3A)) |
5 |
SOT-23-3L |
LM1117 |
ADJ /1.2/ 1.5 / 1.8 / |
1.25 |
2.7 |
20 |
1.0 |
1.2 (@ILOAD=1.0A)) |
5 |
SOT-89-3L / SOT-223-3L / TO-252-3L |
TJ1117GS |
ADJ / 1.5 / 1.8 / |
1.25 |
2.7 |
20 |
1.0 |
1.4 (@ILOAD=1.0A)) |
5 |
SOT-223-3L |
LM1086 |
ADJ / 1.5 / 1.8 / |
1.25 |
3.0 |
12 |
1.5 |
1.3 (@ILOAD=1.5A)) |
5 |
TO-252-3L / TO-263-3L |
LM1085 |
ADJ / 1.5 / 1.8 / |
1.25 |
3.0 |
12 |
3.0 |
1.3 (@ILOAD=3.0A)) |
5 |
TO-252-3L / TO-263-3L |
LM1084 |
ADJ / 1.5 / 1.8 / |
1.25 |
3.0 |
12 |
5.0 |
1.3 (@ILOAD=5.0A)) |
3 |
TO-252-3L / TO-263-3L |
Стандартный линейный регулятор напряжения |
||||||||
|---|---|---|---|---|---|---|---|---|
| Наименование | VOUT, В | Погрешность,% | VIN_MIN, В | VIN_MAX, В | IOUT MAX, А | VDROP TYPE, В | IQ MAX, А | Форм-фактор |
LM78Lxx |
5/6/8/9/10/12/15/18/24 |
4 |
7…26.5 |
20…39 |
0.1 |
1.7 |
6…6.5 |
TO-92 / SOT-89-3L / SOP-8 |
TJ78L05 |
5 |
4 |
7 |
20 |
0.1 |
1.7 |
6 |
SOT-89-3L |
LM79Lxx |
-5/-6/-8/-9/-12/-15/-18/-24 |
4 |
-7…-27 |
-20…-30 |
0.1 |
1.7 |
6…6.5 |
TO-92 / SOT-89-3L |
LM317Lx |
1.25…37 |
4 |
3 |
40 |
0.1 |
3.0 |
10 |
TO-92 / SOT-89-3L / SOP-8 |
LM78Mxx |
5/15 |
4 |
7.2/17.5 |
25/30 |
0.5 |
2.0 |
6 |
TO-252-3L |
Источники опорного напряжения (ИОН). Программируемые прецизионные шунтирующие регуляторы |
|||||||||||
|---|---|---|---|---|---|---|---|---|---|---|---|
| Наименование | Погрешность, % | VREF, В | VKA, В | IKA MAX, мА | ICC_MIN, мА | Форм-фактор | |||||
TL431/A/C |
- : 2, A : 1, C : 0.5 |
2.495 |
40 |
100 |
0.5 |
TO-92 / SOT-23-3L / SOT-89-3L |
|||||
TJ431/A/C |
A : 1, C : 0.5 |
2.495 |
28 |
100 |
1.0 |
TO-92 / SOT-23-3L |
|||||
LP431A/C |
A : 1, C : 0.5 |
2.500 |
36 |
100 |
0.08 |
SOT-23-3L |
|||||
LM431/A/C |
A : 1, C : 0.5 |
2.500 |
40 |
100 |
0.5 |
SOT-23-3L (Reverse Type) |
|||||
TJR431/A/C |
A : 1, C : 0.5 |
2.495 |
28 |
100 |
1.0 |
SOT-23-3L (Reverse Type) |
|||||
LPR431A/C |
A : 1, C : 0.5 |
2.500 |
36 |
100 |
0.08 |
SOT-23-3L (Reverse Type) |
|||||
TL432/A/C |
A : 1, C : 0.5 |
1.240 |
18 |
100 |
0.08 |
TO-92 / SOT-23-3L / SOT-89-3L |
|||||
Среди продукции TAEJIN Technology отдельного внимания заслуживают регуляторы напряжения, т.к. именно они являются основным продуктом компании и обладают выдающимися характеристиками. Так, например, регулятор напряжения малой мощности TJ1117GSF является отличным выбором для использования в приложениях с питанием от батареи. TJ1117 имеет очень низкий ток покоя и низкое падение напряжения (1 В при полной нагрузке и ниже при уменьшении выходного тока). Или же регулятор LM1086, с падением напряжения при максимальном выходном токе всего 500 мВ и быстрым переключением, который прекрасно подойдет для применения в микропроцессорах, работающих с небольшими значениями напряжения.
Среди регуляторов опорного напряжения стоит выделить знаменитый TL431 –трёхвыводной регулируемый параллельный стабилизатор. С внешним делителем TL431 способен стабилизировать напряжения от 2,5 до 36 В при токах до 100 мА. Типичное отклонение фактической величины опорного напряжения от паспортного значения измеряется единицами мВ, а предельно допустимое отклонение составляет несколько десятков мВ. Микросхема хорошо подходит для управления мощными транзисторами; её применение в связке с низковольтными МДП-транзисторами позволяет создавать экономичные линейные стабилизаторы с особо низким падением напряжения. В схемотехнике импульсных преобразователей напряжения TL431 – фактический отраслевой стандарт усилителя ошибки стабилизаторов с оптронной развязкой входных и выходных цепей.
Другим примером регуляторов опорного напряжения является LP431 - трехконтактный регулируемый шунтирующий регулятор. Выходное напряжение LP431 может быть установлено на любое значение между VREF и 36 В двумя внешними резисторами. Схема активного выхода обеспечивает очень четкую характеристику включения, что делает эти устройства отличной заменой стабилитронов во многих решениях, таких как регулируемые и импульсные источники питания.
Сравнение компонентов TAEJIN Technology и других производитетелей
Особенностью аутсорсинга TAEJIN Technology является то, что компоненты, изготавливаемые для данной компании производятся на том же заводе, что и компоненты для компании Texas Instruments, в связи с чем большинство выпускаемых компонентов являются pin-to-pin аналогами продуктов Texas Instruments. Однако, несмотря на одинаковые характеристики и качество производства, компоненты TAEJIN Technology выигрывают в стоимости.
В таблице 12 приведены примеры аналогов продукции TAEJIN Technology и других производителей, где зеленым выделены pin-to-pin аналоги, синим – аналоги с одинаковой конфигурацией контактов, но разными характеристиками и желтым – тот же функционал, но другая конфигурация контактов или характеристики.
Таблица 12. Примеры аналогов TAEJIN Technology
| TAEJIN | TI | ON-SEMI | MICROCHIP | MPS | ROHM | RICOH | ICHTEK |
| LM2575GR-x.x | LM2575D2T-x.x |
MIC4575-x.xBU |
|||||
| LM2575GT-x.x | LM2575T-x.x |
MIC4575-x.xBT |
|||||
| LM2576DP-x.x | R1243 |
||||||
| LM2576R-x.x | LM2576S-x.x |
LM2576D2T-x.x |
MIC4576-x.xBU |
R1243 |
|||
| LM2576T-x.x | LM2576T-x.x |
LM2576T-x.x |
MIC4576-x.xBT |
R1243 |
|||
| LM2576HVDP-x.x | |||||||
| LM2576HVR-x.x | LM2576HVS-x.x |
||||||
| LM2576HVT-x.x | LM2576HVT-x.x |
||||||
| LM2596DP-x.x | R1243 |
||||||
| LM2596R-x.x | LM2596R-x.x |
LM2596DSADJG |
MIC4576-x.xBU |
BD9701/2 |
R1243 |
||
| LM2596T-x.x | LM2596T-x.x |
LM2596TADJG |
MIC4576-x.xBT |
BD9701/2 |
R1243 |
||
| LM2596HVGDP-x.x | |||||||
| LM2596HVGR-x.x | |||||||
| LM2596HVGT-x.x | |||||||
| LM2596ADP-x.x | R1243 |
||||||
| LM2596AR-x.x | LM2596R-x.x |
LM2596DSADJG |
MIC4576-x.xBU |
BD9701/2 |
R1243 |
||
| LM2596AT-x.x | LM2596T-x.x |
LM2596TADJG |
MIC4576-x.xBT |
BD9701/2 |
R1243 |
||
| LM4576 | LM2596 |
LM2596 |
MIC4576 |
BD9701/2 |
R1243 |
||
| TJ1583 | TPS5431 |
MP1583 |
|||||
| LM1501A/B | RT2805 |
||||||
| TJ1501A/B | RT2805 |
Полный перечень аналогов TAEJIN Technology доступен в каталоге компании (
).
Собственные разработки TAEJIN Technology
Как уже отмечалось выше, помимо аналогов известных микросхем, TAEJIN Technology также создает собственные решения. Примерами собственных микросхем могут послужить находящийся в разработке понижающий преобразователь LM96LK с входным напряжением до 100В, регулятор напряжения малой мощности TJ1117GSF, о котором упоминалось ранее и контроллер постоянного напряжения TJ1051.
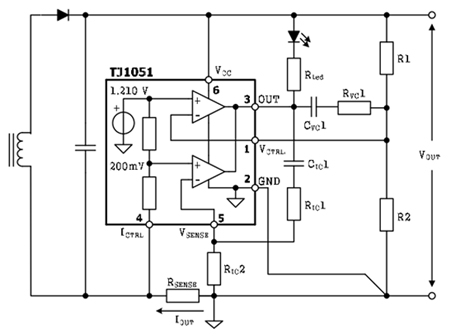
TJ1051 – это решение для приложений SMPS, требующих наличия постоянного напряжения и тока. TJ1051 включает в себя источник опорного напряжения, два операционных усилителей и токочувствительный контур. Источник опорного напряжения в сочетании с одним из операционных усилителей делает TJ1051 идеальным контроллером напряжения, а в сочетании с другим ОУ делает его идеальным ограничителем тока.
Подключение TJ1051 подразумевает под собой использование некоторых внешних компонентов:
—Резистор, подключаемый к выходу источника питания (адаптер, зарядное устройство), чтобы установить регулирование напряжения путем деления желаемого выходного напряжения в соответствии с внутренним эталонным значением.
—Чувствительный резистор, значение и мощность рассеяния которого необходимо выбирать в соответствии с внутренним порогом напряжения.
—Дополнительные фильтрующие компоненты (R и C).
TJ1051 доступен в корпусах SOT-23 и SOP-8 и идеально подходит для использования в решениях, где важна компактность, таких как адаптеры и зарядные устройства (рисунок 7).

Рис.7. Типичное включение адаптера или зарядного устройства с использованием TJ1051
В приведенной выше схеме TJ1051используется на вторичной стороне адаптера обратной связи, чтобы обеспечить точный контроль напряжения и тока.
Другие разработки компании TAEJIN Technology доступны на сайте TAEJIN Technology.
Заключение
Компания TAEJIN Technology является научно-исследовательским центром по проектированию микросхем и предлагает своим клиентам качественные и в то же время дешевые аналоги продукции известных производителей (TI, Onsemi, Microchip, ST) – регуляторы напряжения, конверторы, операционные усилители и компараторы, интерфейсы т.д. Однако, помимо производства микросхем-аналогов, TAEJIN Technology имеет и собственные разработки регуляторов напряжения, запатентованные в Китае, Японии, Тайване, США и Корее и нацелена на дальнейшее развитие в области разработки и проектирования.