Компания Taejing HTC Korea была создана в 2000 году в Южной Корее с целью разработки микросхем управления питанием. Компания не имеет своего производства и размещает заказы на крупнейших фабриках Юго-Восточной Азии. Коммерческий успех компании был оценен такой глобальной складской компанией, как Arrow, которая внесла ее в список своих поставщиков.
В линейке продукции Taejing HTC Korea такие микросхемы питания, как LDO регуляторы, линейные регуляторы, DC-DC понижающие и повышающие преобразователи, источники опорного напряжения. В своих разработках компания ориентируется как на уже признанные рынком модели микросхем, так и создает свои разработки и получает на них мировые патенты.
Безусловно, признанным стандартом де-факто в этой группе продукции уже более 20 лет являются преобразователи SIMPLE SWITCHER от TI. Их популярность вызвана удобством интеграции, минимальными требованиями к внешним комплектующим, надежностью эксплуатации, удобными для пайки корпусами.
Компания Taejing также выпускает DC-DC понижающие конвертеры на входное напряжение до 60 В и током нагрузки до 5А с похожими названиями. Говорить об аналогичности микросхем разного производства можно только в рамках одинаковой схемотехники, разводки выводов, корпусов и применения. Безусловно, даже при полной идентичности документации различия будут касаться используемых кристаллов. Самое основное отличие преобразователей HTC Korea от Texas Instruments заключается в уровне выключения по току. Если уровень срабатывания защиты у 3-амперной LM2576 TI составляет 4.5А, то у HTC LM2576 - 5.8A. Для 1А-ой версии различие составляет 2.8А и 3.2А, соответственно. Это отличие следует учитывать при подборе внешних компонентов, таких как: входной и выходной конденсаторы, силовая индуктивность и диод.
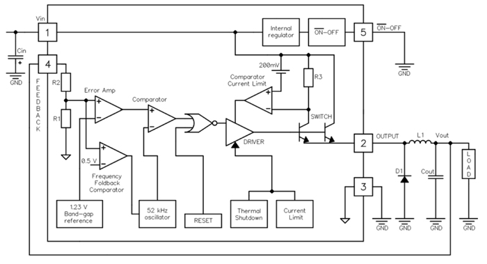
Микросхемы серий LM257x и LM259x предназначены для разработки схем DC/DC преобразователей, регулируемых импульсных источников питания, инвертирующих преобразователей. Все модели выпускаются как на фиксированное выходное напряжение 3.3/5.0/12/15 В, так и с возможностью произвольной установки выходного напряжения в диапазоне 1.23-37В переменным резистором (суффикс маркировки ADJ). Гарантированный уровень выходного тока составляет 1/3/5А без использования дополнительного транзистора, что экономит пространство платы.
Точность выходного напряжения колеблется в пределелах ±4% во всем диапазоне входных напряжений, а частота преобразований в пределах ±10% от номинальной. Также микросхемы имеют встроенные схемы выключения при перегреве и превышения нагрузки по току. Защита по току срабатывает в случае 40%-го падения напряжения обратной связи VfB от номинального уровня.
Внутри серии представлены модели с разным уровнем входного напряжения (40 или 60В) и частотой срабатывания, 52, 150 или 300 кГц.
Внешняя функция выключения контролируется через логический уровень, он переводит устройство в режим shutdown с пониженным энергопотреблением 100 мкА (для LM2575). Микросхемы LM257x и LM259x имеют минимальное энергопотребление и высокую эффективность преобразования (75-85%), за счет чего рассеивают меньше тепла и не требуют обязательного применения радиаторов или сокращения их площади.
Выпускаются микросхемы в трех видах корпусов: SO-8, TO-263-5/D2PAK и TO-220. Корпуса типа ТО всегда были удобны для пайки благодаря их длинным выводам.
Маркировка микросхем очень близка к традиционной маркировке Texas Instruments, On Semi или Microchip, однако есть и отличия.
Первое отличие связано с добавлением буквы G после серии, т.е. LM2575G. Это указывает на отсутствие галогенов в корпусе микросхемы.
Второе отличие связано с маркировкой корпуса. Система обозначения корпусов Taejing HTC Korea отличается от других производителей: DP – SO-8, R - TO-263-5/DDPAK, T - TO-220-5. Например, у Texas Instruments эти корпуса будут обозначаться как M, S и T. Кроме того, микросхемы могут выпускаться в идентичных корпусах с разным количеством выводов, например LM2575M у TI в корпусе SOIC содержит 24 вывода с пятнадцатью неиспользуемыми, а LM2575DP у Taejing в корпусе SOIC имеет только 8 полностью задействованных выводов.
Типичная схема включения
Внутренняя схема DC-DC преобразователей полностью идентична аналогам от Texas Instruments.

| Модель | Выходное напряжение, В |
Макс. входное напр-е, В |
Макс. выходной ток, А |
Частота преобразования, кГц |
Типы корпусов | Возможные аналоги |
|---|---|---|---|---|---|---|
| LM2575 | 3.3/ 5.0/ 12 / ADJ* | 40 | 1 | 52 | SO-8 TO-263-5 TO-220-5 |
LM2575 |
| LM2575HV | 3.3/ 5.0/ 12 / ADJ | 60 | 1 | 52 | LM2575HV | |
| LM2576 | 3.3/ 5.0/ 12 / 15/ ADJ | 40 | 3 | 52 | LM2576 | |
| LM2576HV | 3.3/ 5.0/ 12 / 15/ ADJ | 60 | 3 | 52 | LM2576HV | |
| LM2596 | 3.3/ 5.0/ 12 / 15/ ADJ | 40 | 3 | 150 | LM2596 | |
| LM2596HV | 3.3/ 5.0/ 12 / 15/ ADJ | 60 | 3 | 150 | ||
| LM4576 | 3.3/ 5.0/ 12 / 15/ ADJ | 40 | 3 | 300 | ||
| LM1501A | 3.3/ 5.0/ 12 / ADJ | 40 | 5 | 150 | TO-263-5 TO-220-5 |
|
| LM1501B | 3.3/ 5.0/ 12 / ADJ | 40 | 5 | 300 |
Диапазон рабочих температур: -40…+125° С
* регулируемый в диапазоне 1.23-37 В