Линейные драйвера Bright Power Semiconductor
Представляем Вашему вниманию линейные драйверы фирмы Bright Power Semiconductor (BPS).
В общем случае все LED - драйверы делят на линейные и импульсные. У линейных выходом служит генератор тока. Линейные драйвера обеспечивают стабилизацию выходного тока при нестабильном входном напряжении. Они обладают рядом преимуществ, таких как: простота использования, малые габариты, дешевизна и отсутствие высокочастотных помех (изделия, выполненные на линейных драйверах будут соответствовать стандартам электромагнитной совместимости). Также все линейные драйвера оснащены функцией терморегуляции. Недостатком таких драйверов является невысокая эффективность использования энергии источника, но за счет своих плюсов они находят широкое применение в современном мире.
Все линейные драйвера фирмы Bright Power Semiconductor являются высокоточными и имеют допустимое отклонение по выходному току 5%.
В таблице представлены основные характеристики линейных драйверов.
| Наим-е | Тип корпуса | Сегмент | Рабочий ток | Интегрированный MOSFET | Термо- регуляция |
Возможность использования в TRIAC диммерах | Рассеяние мощности | Примеры применения |
| TO252-3 | Single Segment | 90….160мА | Да, 500В | :150? | Да | 1,8W | GU10/-лампы,прожектора, потолочные светильники, LED-свечи, прочее светодиодное освещение | |
| BP5131JC | SOT89-3 | Single Segment | 90….160мА | Да, 500В | :150? | Да | 1.25W | |
| SOP8-EP | Single Segment | 90….160мА | Да, 500В | :150? | Да | 1.25W | ||
| ESOP8 | Single Linear Twin Combo | 180….320мА | Да, 500В | :150? | Да | 1W | ||
| ESOP8 | Single Segment | 95….160мА | Да, 500В | :150? | Да | 1.25W | ||
| ESOP8 | Single Linear Twin Combo | 95….160мА | Да, 500В | :150? | Да | 1.25W | ||
| ESOP8 | Four Segment | 40мА | Да, 500В | :140? | Да | 1W | ||
| BP5228DL | ESOP8 | Two Segment | 40мА | Да, 500В | :140? | Да | 1.25W | |
| BP5228DJ | ESOP8 | Two Segment | 40мА | Да, 500В | :150? | Да | 1.25W | |
| ESOP8 | Five Segment | 40мА | Да, 500В | :140? | Да | 1.25W | ||
| BP5158HD | ESOP8 | Five segments -PWM/ADIM | 40мА | Да, 500В | :140? | Да | 1.25W | |
| BP5818DJ | ESOP8 | CCT | 40мА | Да, 500В | 140? | Да | 1.25W |
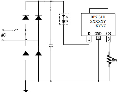
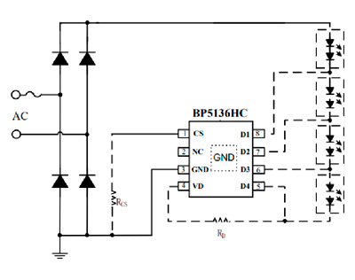
Ниже приведены несколько типичных схем использования линейных драйверов.

Поделиться
Дополнительная информация
